1. ملف تعريف الشركة
تأسست الشركة في عام 1977 وتم إعادة هيكلةها إلى مؤسسة خاصة في عام 2003. وهي شركة تصنيع محترفة لخيوط الملابس الراقية ، مع 150،000 مغزل ، و 860 موظفًا ، ومنطقة مصنع تبلغ مساحتها 170،000 متر مربع ، وإجمالي أصول 350 مليون يوان. تتمتع الشركة بالحق في تشغيل الصادرات التي تديرها ذاتيا ، وهي قاعدة بوتيك صينية من الألياف الكيميائية المخلوطة ، وقاعدة إنتاج وطنية لتطوير الغزل ، وقاعدة تطوير خيوط خضراء متميزة.
فازت العلامة التجارية "Double Great" بلقب العلامة التجارية المعروفة في الصين ، والمنتج الوطني الخالي من التفتيش ، ومنتجات العلامة التجارية الشهيرة لمقاطعة Jiangsu ومنتجات مستخدم للمستخدم الوطنية. تمتلك الشركة معدات متقدمة دوليًا ومتقدمة محليًا ، وقد قدمت أفضل إطارات الرسم في العالم ، وتمشيط الآلات ، وآلات الدوران ، وآلات اللف التلقائي ، وآلات التواء المزدوجة ، ومجموعة كاملة من تفتيش USTER وأدوات الاختبار ، وطرق الاختبار الكاملة. لقد أقر شهادة CNAS وشهادة USTER. إنه ينتج بشكل أساسي الغزل النقي والخيوط المخلوطة المتمايزة مثل القطن ، البوليستر ، Viscose ، الأكريليك ، البوليستر المعاد تدويره ، Viscose الصديق للبيئة ، Modal ، Tencel ، إلخ
أنشأت الشركة مركزًا وطنيًا للابتكار في مجال تكنولوجيا صناعة النسيج ، ومركز تقنية المؤسسات الإقليمية ، ومركز أبحاث تكنولوجيا المقاطعات ، ومركز تصميم صناعي في المقاطعات. قامت بتطوير 50 منتجًا جديدًا على مستوى المقاطعة أو فوقه ، تم منح 3 منتجات وطنية جديدة ؛ تم منح 5 جوائز للابتكار في تكنولوجيا النسيج في المقاطعات ؛ 1 مُنح منتجات تقنية عالية التقنية ؛ تم منح 17 تقنيات العملية براءات اختراع اختراع وطنية ؛ 10 مُنحوا براءات الاختراع النموذجية للمرافق الوطنية. وحصل أكثر من 10 منتجات على جوائز التقدم في المقاطعات والبلدية والتقدم في المقاطعات والتكنولوجيا. من بينها ، منحت تكنولوجيا عملية الإنتاج "خيوط البوليستر المخلوطة في بوليستر الكاتيوني" براءة اختراع اختراع وطنية ؛ ملأ المنتج الجديد "Nano Antibacterial Polyester Yarn" الفجوة المحلية ، وصلت نتائج البحث إلى المستوى المحلي ، وفاز بجائزة الابتكار في تكنولوجيا النسيج في المقاطعات ؛ تملأ المنتج الجديد "Aircell Yarn" الفجوة المحلية ، وتوصلت نتائج البحث إلى المستوى المتقدم الدولي ، وفاز بجائزة الابتكار في تكنولوجيا النسيج الإقليمي ، ومنتجات المقاطعات عالية التقنية ، وجائزة التقدم في العلوم والتكنولوجيا البلدية. ترأس صياغة 1 معيار وطني ، 9 معايير الصناعة ، و 5 معايير جماعية.
تولي الشركة الانتباه إلى إدارة جودة المنتجات ، والبيئة البيئية وبناء الصحة المهنية وبناء السلامة. أثناء التطور بشكل مطرد ، فإن الشركة تواكب الأوقات ، وتلتزم بالتطوير الأخضر ، وتتمتع بانخفاض تلوث وانخفاض استهلاك الطاقة في عملية الإنتاج. لقد اجتازت الجودة والبيئة والصحة المهنية والسلامة والقياس ، وشهادة نظام إدارة الطاقة. لقد فازت على التوالي بالمؤسسة الوطنية التي تلتزم بالعقود وجدارة الائتمان ، والمؤسسة الوطنية للعلاقات المتناغمة للعمالة ، وجائزة الصين للإنشاءات في مجال الطاقة ، وتكنولوجيا النسيج ، والمنسوجات الوطنية ، و National Federation ، و National Cottin ، و Nation. المؤسسة الموفرة للمياه ، الوحدة المتحضرة في المقاطعات ، مؤسسة التقنية العالية في المقاطعات ، الوحدة المتقدمة لإدارة الأداء في المقاطعات ، مؤسسة نانتونغ لتوفير الطاقة ، ومؤسسة سلامة المدينة ، ومؤسسة التوضيح في مجال أتباعها في مجال التصميم وغيرها من المديرين.
ستلتزم الشركة دائمًا باستراتيجية تطوير "تحديد المعايير وصنع منتجات عالية الجودة" ، وتتبع مسار تطوير "الاحتراف ، التمايز ، والتكنولوجيا" ، وبناء منصات البحوث والتطوير التكنولوجية ، ومنصات تكامل الموارد ، ومنصات تجميع المواهب ، ومنصات توسيع العلامة التجارية ، وبناء سلسلة من البحث والإنتاج ، وتطوير التجارة ، وترويج التطوير المستدام للمجتمع.
2. حماية حقوق ومصالح الموظفين
1. توظيف العمال وفقًا للقانون وحماية حقوق العمل ومصالح الموظفين
صاغت الشركة نظامًا لإدارة العمالة والموظفين بناءً على قانون العمل وقانون عقد العمل والقوانين واللوائح الأخرى لتنظيم توظيف الموظفين ، والتدريب ، والمزايا الرواتب والتأمين ، وتوقيع وإنهاء عقود العمل ، وساعات العمل ، والإجازات. الالتزام بمفهوم "تفريق النقود الذي يجتمع الناس" ، ووضع العلاقة بين الاثنين في المكان المناسب ، وتشكيل شراكة وثيقة مع الموظفين ، والسماح لمعظم العمال بالاستمتاع بمزيد من نتائج الإصلاح والتنمية. يكتب المدير العام للشركة هدف زيادة دخل الموظفين بنسبة 5 ٪ في هدف العمل كل عام ، ويمكن أن يتجاوز النمو المستهدف المحدد مسبقًا كل عام. على الرغم من تأثرها بالوباء في عام 2021 ، إلا أن الشركة لا تزال تزيد من دخل رواتب الموظفين بنسبة 6.5 ٪. تقوم الشركة بصياغة معايير الرواتب لكل منصب وتطلب من آراء الموظفين علنًا. في العشرين من كل شهر ، يتم إيداع الراتب الشهري الكامل للموظفين في بطاقة راتب البنك لكل شخص في الوقت المحدد. لم يكن هناك أي متأخرات أو خصومات لأجور الموظفين خلال 46 عامًا منذ تأسيس المصنع. تتعامل الشركة مع خمسة تأمين اجتماعي وصناديق إسكان لجميع موظفي العقود ، ويدفع رسوم التأمين الاجتماعي بالكامل وتناسب كل شهر بما يتوافق مع متطلبات القوانين واللوائح. تمثل الموظفات 70 ٪ من موظفي الشركة. أنشأت الاتحاد العمالي لجنة نسائية ، وهي مسؤولة عن حماية العمالة الخاصة للموظفات ، وإصدار بدلات خاصة للموظفات ، وتنظيم الفحوصات الصحية للموظفين ، واثنين من العروض السرطانية للموظفات والامتحانات الصحية المهنية كل عام ، وفهم بانتظام التشوهات في الامتحانات البدنية للموظفين ، وإنشاء نظام صحة الموظفين ERP لتسهيل إدارة صحة الموظفين.
ركز على الاستثمار الفكري ورضا حقوق التعلم الثقافي للموظفين. تنفذ الشركة بقوة "مشروع تدريب الموظف مدى الحياة" لمنح جميع الموظفين الفرصة للنمو والتطوير. من خلال شركة "إنشاء مؤسسة موجهة نحو التعلم والسعي لتصبح موظفين يعتمدون على المعرفة" ، توفر الشركة تدريبات متعددة المستويات ومتعددة الفئات ومتنوعة للموظفين. تحافظ الشركة على علاقات تعاونية طويلة الأجل مع جامعة Donghua ، وجامعة Jiangnan ، وجامعة نانتونغ ، وجامعة Nantong المهنية وغيرها من المؤسسات ، وتنفذ أساليب ربط المدارس في المصنع ، والتدريب خارج الموقع ، والتدريب على المؤسسات ، والطبقات في العاملات لتوفير تدريب مهني على إدارة تكنولوجيا الإنتاج في الخطوط الأمامية. لقد افتتحت على التوالي 11 دورة تدريبية مهنية في هندسة النسيج ، والنسج ، والآلات ، والإلكترونيات ، وتكييف الهواء ، وتطبيق الكمبيوتر ، وما إلى ذلك خلال فترة الدراسة ، سيتلقى الموظفون الأجور الكاملة ويسداد الرسوم الدراسية والنفقات المتنوعة. في كل عام ، تقام مسابقة مهارات التشغيل لاختيار أفضل عشرة أجهزة لبرنامج Pacesetters وخبراء العمليات من عمال الخطوط الأمامية ، وتنظم الشركة السفر للفائزين. تدعم الشركة الدراسة الذاتية للموظفين ولديها مجموعة من أكثر من 30000 كتاب. يتم تعويض جميع كتب الدراسة الذاتية التي تم شراؤها من قبل الموظفين. حصل اثنان من الموظفين على درجة الدراسات العليا في تكنولوجيا النسيج والتصميم الميكانيكي والأتمتة من خلال الدراسة الذاتية.
تنفذ بدقة قوانين ولوائح سلامة العمل واللوائح لحماية الحياة والحقوق الصحية للموظفين. في السنوات الأخيرة ، استثمرت الشركة أكثر من 30 مليون يوان لتقديم معدات متقدمة مثل آلات اللف التلقائية وآلات Qingze الطويلة ، وزيادة تجديد عقد الغزل الدقيقة ، مما قلل بشكل كبير من كثافة العمالة للعمال. لقد استثمرت أكثر من 10 ملايين يوان لتثبيت مرافق جديدة لإزالة الغبار وتكييف الهواء لتحسين بيئة العمل. بدءًا من أصغر تدريب تفصيلي للمشي الآمن والحضاري للموظفين ، كلف 80،000 يوان لإنشاء وعلامات حركة المرور على طرق الشركة لتثقيف الموظفين لقيادة المتحضرة وتعزيز الوعي بالسلامة المرورية. قام قادة وخبراء الاتحاد الصيني للنقابات العمالية ومسؤولي المشاريع في المؤسسة الدولية اليابانية بزيارة عمل شركتنا على سلامة الإنتاج وحماية العمالة عدة مرات وأكدها بالكامل.
2. الاستشارة المتساوية واحترام حقوق الإدارة الديمقراطية للموظفين
نلتزم دائمًا بالمبدأ الموجهة للأشخاص ، ونأخذ "إثراء الشركة وإثراء الموظفين" باعتبارنا قيمتنا الأساسية المشتركة ، ونأخذ كفاءة المؤسسة وزيادة دخل الموظفين كهدف مشترك ، والالتزام بـ "الأعراف الثلاثة" في عملية تنمية المؤسسات ، أي في كثير من الأحيان: يتم تقديم الأمور الرئيسية في كثير من الأحيان إلى الموظفين للمراجعة. تشكل "أربع آليات" ، وهي: آلية للإدارة الديمقراطية والمشاركة الديمقراطية والإشراف الديمقراطي للموظفين في مؤتمر تمثيل الموظفين كشكل أساسي ؛ آلية لتنسيق علاقات العمل مع استشارة متساوية وتوقيع العقود الجماعية وعقود العمل الفردية كنموذج أساسي ؛ وآلية حماية الموظف مع "خمسة تأمين" كشكل أساسي. استنادًا إلى نظام مؤتمر تمثيلي الموظفين ، مع الكشف عن شؤون المصنع كمنصة ، ومع جمع الاقتراحات باعتباره الناقل ، يتم تشجيع الموظفين على الاهتمام بنشاط بتطوير وتطوير الدعم وتكريس أنفسهم للتنمية. يتم تكثيف حكمة وقوة الموظفين بشكل مشترك في تطوير المؤسسة وتصبح القوة الرئيسية للتنمية المتناغمة للمؤسسة. قبل شهر أو شهرين من تجديد عقد العمل ، تقوم الشركة بشكل شامل بمراجعة الحصص وتحسينها والتفاوض على الأجور من أسفل إلى أعلى. مع مشاركة جميع الموظفين ، يتم نشر ما لا يقل عن مناقشتين ومشاورات علنية ، ومعدل توقيع عقد العمل الموظف ، ومعدل التغطية التأمينية ، ومعدل نمو الأجور ، ومعدل التسجيل في الوقت المناسب "أربعمائة في المئة". نحن نطبق شؤون المصنع المفتوحة ، نصر على الانفتاح في قرارات الشركة الرئيسية ، والانفتاح في عمليات الشراء للمواد السائبة ، والانفتاح في مزايدة المشروع الهندسية الرئيسية ، والانفتاح في توزيع الرواتب وفوائدها ، والانفتاح في اختيار موظفي الإدارة الوظيفية ، والانفتاح في المكافآت والعقاب ، والانفتاح في اختيار التعلم والانفتاح في مجال التطوير المتقدم والانفتاح. نعين أشخاصًا بناءً على مزاياهم ونجعل المكافآت والعقوبات علنية. تم تشكيل علاقات تعاونية جيدة بين المساهمين وتم تشكيل شراكات وثيقة بين جميع الموظفين.
3. تحسين المنظمة والحفاظ على علاقات العمل المتناغمة والمستقرة
أنشأت الشركة مكتب إدارة الائتمان ومكتب الإدارة القانونية ، وآلية الوساطة على أساس الاتحاد والإدارة. قامت بتنظيم موظفين للدراسة والتدريب على القوانين واللوائح مثل قانون عقد العمل ، ووساطة النزاع على العمل وقانون التحكيم في جمهورية الصين الشعبية ، وقانون الوساطة في جمهورية الصين الشعبية. كما أنشأت لجنة الوساطة في المنازعات العمالية ولجنة الوساطة الشعبية لتقديم المساعدة القانونية للموظفين لحماية حقوقهم وفقًا للقانون. تهتم الشركة بالموظفين المحتاجين ويمتد الثقافة المتناغمة إلى ثقافة الأسرة. تخصص الشركة صندوقًا خاصًا لحساب الاتحاد كل عام لإنشاء صندوق مساعدة مشتركة للموظفين المحتاجين وتوفير المساعدة المعيشية للموظفين المحتاجين. تبلغ صناديق المساعدة السنوية للموظفين المحتاجين أكثر من 100000 يوان ، ويتم سداد النفقات الطبية لأكثر من 200000 يوان. أطلقت الشركة برنامج "Golden Autumn School Aid" ، حيث تبرعت بأكثر من 200000 يوان في المنح الدراسية للكلية لأطفال الموظفين المحتاجين ، وأكثر من 30000 يوان في المساعدة الاجتماعية للتعليم. تنفذ الشركة "مشروع الدفء" كل مهرجان ربيع ، ويزور كبار قادة الشركة ويريح أكثر من 30 عائلة من الموظفين المحتاجين. توفر الشركة خدمة كاملة لأطفال الموظفين للذهاب إلى المدرسة. بالنسبة للمدارس الابتدائية والصغار ، تقوم الشركة بترتيب مهاجع واحدة لهم ، مما يوفر بيئة معيشية هادئة ومريحة. بالنسبة للموظفين في السنة الثالثة من المدارس الثانوية أو السنة الثالثة من المدرسة الثانوية ، ترتب الشركة نوبات اليوم قدر الإمكان ، أو يمنحهم إجازة سنوية ، بحيث يكون لدى الموظفين وقت كاف لرعاية أطفالهم جيدًا. تسعى الشركة إلى خلق شروط ليصبح أطفال الموظفين ناجحين. من خلال الخدمات المدروسة ، يمكن للموظفين العمل مع راحة البال. تم تصنيف الشركة كمؤسسة نموذجية ووطحة مع علاقات العمل المتناغمة.
3. حماية حقوق ومصالح العملاء والموردين
1. حماية حقوق العميل
مع التركيز على الأهداف الاستراتيجية ، تلتزم الشركة بفلسفة الأعمال المتمثلة في "استخدام الإدارة الصارمة ، ودوران غزل الجودة ، وتسلق أعلى العملاء" ، ويأخذ "العلامة التجارية العالية ، والجودة العالية ، وعلاوة عالية ، وعصا عالية" ، مع توصيل عالي الجودة "، تسويق عالي الجودة". التسويق والتسويق الشفهي وتسويق الأبحاث التقنية وتسويق المعرفة وتسويق القيمة والتسويق الشبكي "وغيرها من الأساليب ، ويستخدم" مقالة ثلاثين من إرشادات خدمة الشركة "لإعلام العملاء" بالتعرف على الغرض ، ومقارنة الفوائد ، والتوصيل السريع ، وتصنيع العميل بشكل كبير وتصنيع الصغار وتصنيع الصغار وتصنيع الصغار وتصنيع الصغار وتصنيع الصغار وتصنيع الصغار وتصنيع الصغار وتصنيعها من الصغار وتصنيعها من الصغار وتصنيعها في الصغار وتصنيعها في الصغار وتصنيعها. تطوير العملاء والشركة.
1. اربح العملاء مع تسويق مميز وخدمات مبتكرة
قم بتوحيد عمليات خدمة العملاء لتلبية توقعات العملاء وتجاوزها من خلال توفير جودة منتج جيدة وخدمات إنسانية مدروسة.
أنشأت الشركة 30 إرشادات لخدمة العملاء مع فلسفة العمل "استخدام الإدارة الأكثر صرامة ، وتغزل الغزل ، وتسلق العملاء". موظفو الإدارة العليا برئاسة الرئيس والمدير العام ، تفضل بزيارة العملاء الإستراتيجيين والمهمين كل ربع لتفهم احتياجات العملاء. استمع إلى آراء الإدارة العليا للعملاء وتعزيز الصداقة المتبادلة. كل عام ، من خلال أشكال مختلفة من الخيوط الدولية والمحلية ، والملابس ، ومعارض الأقمشة ، ومعارض الطلبات ، وجمعيات العملاء ، والتفاهم المتبادل بين العملاء والعملاء ، والعملاء والشركة يتم تعزيزها ، ويتم إدراج الآراء والمشاعر العامة للعملاء ، وكذلك اتجاهات تطوير الصناعة. يزور موظفو الأعمال بانتظام عملاء الشركة. تحصل هذه الطريقة على المعلومات المباشرة ولها دور كبير في تعزيز تحسين تكنولوجيا وخدمات إنتاج الشركة. نحن قلقون بشأن ما يقلقه العملاء والتفكير فيما يعتقده العملاء. عندما يكون تاريخ تسليم العملاء أمرًا عاجلاً حقًا ، فإننا سنتعامل مع الأمور الخاصة ونمنح الأولوية لكل مسار. ساعد العملاء في حل المشكلات ، وإنشاء قيمة للعملاء ، وتحسين ولاء العملاء. تزيد علاقات العملاء الجيدة من عدد الطلبات المتكررة للعملاء ، بحيث يوصى العملاء بمنتجات الشركة بنشاط. أصبحت علاقات العملاء الجيدة والكلمة الشفهية وسيلة للترويج للشركة.
2. إدارة العملاء حسب الفئة والتركيز على الصيانة
① صيانة التصنيف
إدارة صيانة تصنيف العملاء
② إدارة المحفوظات
أنشأت الشركة ملفات العملاء الإلكترونية ، بما في ذلك معلومات العميل الأساسية (نموذج الشركة ، والأصول ، وحالة الائتمان ، إلخ) ، ومعلومات مميزة العميل (تنوع المنتج ، والمواصفات ، وقنوات المبيعات ، وما إلى ذلك) ومتطلبات المواد الخام للعملاء (حجم الطلب ، المواصفات ، متطلبات الجودة ، إلخ). بعد كل استطلاع أو اتصال مع العملاء ، سيقوم موظفو المبيعات بجمع معلومات العملاء على الفور وتخزينها في ملفات العملاء ، وتحليل المعلومات عن العملاء الحاليين ، وعملاء المنافسين ، والعملاء المحتملين ، وتوفيرها إلى قسم أبحاث وتطوير المنتج. بالنسبة للعملاء الاستراتيجيين والعملاء الرئيسيين ، بالإضافة إلى المعلومات المذكورة أعلاه ، نركز أيضًا على جمع المعلومات الشخصية من صانعي القرار والمشرفين الفنيين والمشرفين المشتريات ، وإنشاء اتصالات متعمقة وقنوات اتصال من خلال توظيفهم كمستشارين فنيين.
الصيانة غير المتسلسل
بالنسبة للعملاء الاستراتيجيين والعملاء الرئيسيين ، فإن ميزات خدمة الشركة هي:
إنشاء مديرين إقليميين أو موظفي المبيعات بدوام كامل لتقديم الخدمات. من خلال نظام خدمة ما قبل المبيعات والمبيعات وبعد البيع الكامل ، وخاصة تعزيز الخدمات الفنية ، يمكننا تلبية توقعات العملاء وتجهيزها وتوحيد علاقات العملاء.
تدعو الشركة بانتظام ممثلي العملاء الاستراتيجيين والعملاء الرئيسيين لزيارة الشركة والترويج لحلول نظام الإدارة المتقدمة لهم.
باستثناء العملاء الاستراتيجيين والعملاء الرئيسيين ، تحاول الشركة تلبية احتياجات العملاء الآخرين.
بالنسبة للعملاء العامين ، نقوم بتعزيز الإدارة الداخلية لتزويد المنتجات والخدمات بجودة وكمية مضمونة وكفاءة عالية.
كما أنشأت الشركة ملفات للعملاء المحتملين ونفذت الترويج للعلامة التجارية المستهدفة.
3. تعزيز الخدمات وخلق قيمة للعملاء
① مزايا المنتج
لا تتمثل فلسفة الشركة في بيع المنتجات ببساطة ، ولكن لبيع القيمة والخدمات ، وتزويد العملاء بمنتجات قيمة مقابل المال ، كما هو موضح في الشكل 3.3.2.1-1. سعر منتجات الشركة هو واحد أو ألفي يوان/طن أغلى من سعر المنافسين ، ولديه مزاياها الخاصة: عدد الدقة في الغزل ونسبةها ، ومعدل إتمام مرتفع ، وكفاءة إنتاج عالية للعملاء ، وفقدان المنتجات المنخفضة ، وارتفاع معدل المنتجات ، والصباغة الساطعة ، والعديد من أوامر التكرار من العملاء ، وخسارة منخفضة من غسل الغار ، وما إلى ذلك.
② مفهوم خدمة "الزي الرسمي"
من خلال المشكلة كدليل ، عقد الرئيس فريق الإدارة العليا لصياغة استراتيجية "طاعة الطاعة" المتمثلة في الطلب على المنتجات ، ويطالب الجودة باحتياجات العملاء "في الوقت المناسب ، وجعلت اللوائح الصلبة" الموحد الأربعة ": إذا رفع العميل جودة ، فسنقدم خدمة من الباب إلى الورم في غضون 24 ساعة في المقاطعة وخلال 48 ساعة خارج Provint. ثانياً ، إذا كان التدقيق مطلوبًا ، بغض النظر عن المبلغ ، فسوف نقوم بتسليم الأدلة إلى الباب. ثالثًا ، خلال فترة العقد ، إذا زاد سعر المواد الخام ، فسنقوم بتنفيذها وفقًا للعقد ولن نأسف عليه أبدًا. رابعًا ، عندما يحتاج العملاء منا إلى اختبار منتجات جديدة لهم ، بغض النظر عن مدى صعوبة أو مقدار التعاون في التطوير. تضم الشركة حاليًا أكثر من 4000 مستخدم وحجم أعمال سنوي لأكثر من 30،000 معاملة. على مر السنين ، كان العملاء واثقين للغاية في شركتنا.
4. إجراءات مسح الرضا والولاء
تقوم الشركة بانتظام بإجراء استطلاعات رضا العملاء والولاء في شكل استبيانات كل عام ، وتشكل نظام مسح العملاء وولاء الشركة للشركة.
يتضمن استطلاع رضا العملاء جوانب مثل المنتجات (القيادة التكنولوجية ، والاستقرار ، والتغليف) ، والتسليم (الالتزام بالمواعيد) ، والخدمة (السرعة) ، وشروط عقد الشراء والمبيعات ، والمقارنة مع المنافسين. يبحث ولاء العملاء بشكل أساسي في استعداد العملاء لإجراء عمليات شراء متكررة ، والتوصية بالشتري ، وزيادة حجم الشراء ، والاستعداد للشراء حتى إذا زاد السعر بشكل معتدل ، ومواصلة الانتباه إلى الشركة والمنتجات الجديدة. مطلوب معدل استرداد الاستبيان أن يكون أعلى من 80 ٪. يتم أخذ المتوسط المرجح لكل عنصر ، ويتم حساب الأسئلة التي أثارها العملاء. وفقًا للأهمية والرضا ، يتم تجميع "تقرير مسح الرضا والولاء" وإخطاره بالإدارات ذات الصلة للشركة ، ويطلب من كل قسم ذي صلة اقتراح خطط تحسين وعقد زمنية. مكتب المدير العام للشركة مسؤول عن متابعة تقدم وآثار التحسينات في النظم والعمليات والموظفين والتدريب وما إلى ذلك في الإدارات المختلفة.
5. استخدم الرضا والولاء لتنفيذ التحسينات
إن الطرق الرئيسية للشركة لجمع معلومات حول رضا العملاء وعدم الرضا هي: قبول شكاوى العملاء ، والتواصل مباشرة مع العملاء ، والاستبيانات والبيانات التحليلية ، ونتائج أبحاث الصناعة (مثل التحليل المقارن لأحجام أوامر العملاء خلال نفس الفترة وجودة المنتجات القياسية والمنافسة).
تتعقب الشركة بشكل أساسي وتفهم آراء العملاء واقتراحاتها بشأن المنتجات والخدمات والمعاملات من خلال الأساليب التالية.
① زيارات منتظمة
قامت الشركة بصياغة "طريقة إدارة زيارة المستخدم" ورتبت موظفي الإنتاج والمبيعات والأبحاث لزيارة مجموعات العملاء المختلفة وفقًا للخطة. من خلال أنشطة الزيارة المؤسسية والموحدة ، تتفهم الشركة آراء العملاء واقتراحاتهم ، وتسجيل موظفي الإدارة ذوي الصلة ، وتنظيم ، وتحسين ، وإعطاء التعليقات.
تبادل المؤتمر
التواصل مع العملاء من خلال المبيعات والاجتماعات التقنية وغيرها والاستماع إلى آرائهم ومتطلباتهم.
في كل عام ، تشارك الشركة بنشاط في مختلف الأنشطة التي تنظمها الصناعة والجمعيات ، مثل معارض الغزل ، واجتماعات الترويج القياسية ، اجتماعات التبادل الفني ، إلخ.
③ الأنشطة الجودة
تنظم الشركة فنيي جودة الإنتاج لزيارة السوق بانتظام والتواصل والتدريب مع العملاء ، وفهم استخدام المنتج في الموقع ، والاستماع إلى آراء العملاء.
④ اجتماع التوفيق بين الإنتاج والتسويق
تعقد اجتماعات الإرساء والتسويق كل ربع. سيقدم التسويق ملاحظات للإنتاج على رضا العملاء والقضايا المحددة المثيرة للقلق ، وسيقدم الإنتاج ملاحظات للتسويق على ظروف الإنتاج الحديثة وخصائص المؤشرات للمنتجات ذات الصلة ، بحيث يمكن لموظفي التسويق الانتباه إلى مراسلات احتياجات العملاء أثناء عملية المبيعات.
خدمات الاختبار
الشركة هي وكالة اختبار معتمدة من قبل جمعية الصناعة ، مع مجموعة كاملة من أدوات اختبار USTER ومختبرات اختبار درجة الحرارة والرطوبة الثابتة. كما أنه يحافظ على علاقات تعاونية مع مؤسسات موثوقة مثل معهد اختبار الألياف Nantong لإجراء اختبارات سريعة وتتبع جودة واستخدام منتجات جديدة لتلبية احتياجات العملاء إلى أقصى حد ممكن.
من خلال تبني الأساليب المذكورة أعلاه ، فإن المعلومات مع معدل ملاحظات العملاء هي: يعكس العملاء عمومًا أنهم راضون عن استقرار جودة منتجات الشركة ، وتوقيت تسليم المنتجات وخدمة الموظفين.
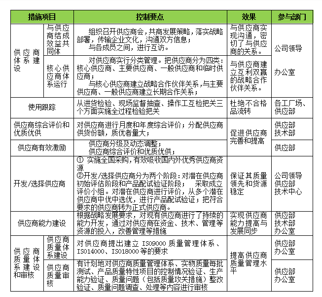
2. حماية حقوق ومصالح الموردين
1. إدارة الموردين
أنشأت الشركة شراكات استراتيجية مع الموردين الرئيسيين وتصنيفات وتدير الموردين وفقًا لحكم ثلاثة.
الموردون الرئيسيون هم: Sinopec Yizheng Chemical Fiber Co. ، Ltd.
المتطلبات ثنائية الاتجاه بين الشركة ومورديها الرئيسيين
تولي الشركة اهتمامًا خاصًا للعلاقة مع الموردين وحددت الموردين والشركاء الرئيسيين. من أجل تعزيز التعاون على المدى الطويل ، والتحسين المتبادل والتنمية الفوز بين الطرفين ، فإنه ينفذ بشكل أساسي الجوانب التالية.
2. تدابير تنفيذ المشتريات
وفقًا لتخطيط عملية المشتريات ، يتم تنظيم تنفيذ عملية الشراء من جانبين: عملية الشراء التجارية وعملية إدارة الموردين.
تدابير تنفيذ عملية الشراء
3. إنشاء شراكة استراتيجية لزيادة مصالح كلا الطرفين
من أجل تقليل تكلفة عملية الشراء ، عقدت الشركة اجتماعًا للمشتريات لتحديد التكلفة الإجمالية لعملية الشراء ، بما في ذلك: دورة الشراء بشكل أساسي ، وتكلفة المواد الخام ، وتكلفة النقل ، وما إلى ذلك ، واعتماد المشتريات الوطنية والتفاوض والمقارنة ومقارنة الأسعار للتأكد من أن تكلفة المواد الخام مستقرة.
4. حوافز تقييم الموردين
من أجل تحقيق مؤشرات الأداء مثل معدل تأهيل الجودة للمواد الخام التي تم شراؤها ودورة إمداد المواد الخام ، تم تصميم عملية المشتريات من جانبين: عملية الشراء التجارية وإدارة الموردين ، استنادًا إلى برنامج ERP ووفقًا لمبدأ "التعاون المستقر على المدى الطويل والفوز".
استخدم مقاييس التقييم والحوافز للموردين لتعزيز التحسين الذاتي والتحسين المستمر للموردين ؛ قدم موارد الموردين عالية الجودة من خلال تطوير وبناء الموردين ، وتحسين مقياس الإنتاج ومستوى الإدارة للموردين الحاليين ، وتقليل تكاليف المشتريات ، وتحسين القدرة التنافسية لسلسلة التوريد.

